-
お知らせ
第1回北海道チャンピオンシップ フレッシュカップ(中学1・2年生)
-
お知らせ
第1回北海道チャンピオンシップ フレッシュカップ 参加チーム募集中 今年最初の新人戦大会(中学1、2年生) クラブチーム他 中学部活動も参加できます。
-
選抜事業
U15北海道選抜メンバー募集開始致します。 6月1日より
-
選抜事業
U15 北海道選抜メンバー募集
-
お知らせ
エントリー受付中(5/31まで)
-
選抜事業
地域選抜へのエントリーを開始致します。(上部『申込み』よりエントリー)
-
お知らせ
オールジャパンベースボールリーグ 兼 第5回CBS 中学軟式野球夏季全国大会北海道予選 参加チーム募集中
-
お知らせ
加盟登録団体を募集しています。
-
選抜事業
旭川選抜選手セレクション
-
お知らせ
オールジャパンベースボールリーグ全国大会 兼 第5回CBS中学軟式野球夏季全国大会 北海道予選 参加申込み受付中
-
お知らせ
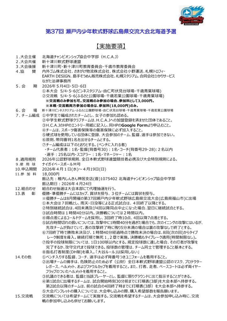
第37回瀬戸内少年軟式野球広島県交流大会北海道予選(結果)
-
お知らせ
第37回瀬戸内少年軟式野球広島県交流大会北海道予選 明日 準決勝・決勝!
12
